简讯 | 东玺台项目二期(一批次)完成竣工验收备案,即将交房即交证


喜报!12月26日,东玺台项目二期(一批次)4栋、5栋、6栋、7栋取得郴州市住建局颁发的《工程竣工验收备案表》。此次《竣工验收备案表》的顺利取得,意味该工程前阶段各项验收工作得到了建设主管部门的认可,同时标志东玺台项目二期(一批次)已经完全达到合同交付标准。


图片
图片
图片

▲左右滑动查看

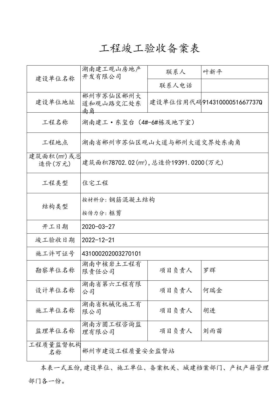
4-6栋《工程竣工验收备案表》


图片
图片
图片

▲左右滑动查看

7栋、28栋(幼儿园)《工程竣工验收备案表》



今年以来,在地产集团的正确领导下,公司全员全力以赴投入到东玺台项目二期(一批次)交付工作中,强化工作部署、落实资金保障、细化时间节点、压实工作责任,积极推动项目建设和验收进度,践行国企担当,确保按期交付。


接下来,我们将紧锣密鼓地做好后续交房工作,用实际行动兑现业主憧憬的幸福生活!


• END •



特别声明:本文来自郴房头条号自媒体“头条号”作者上传并发布,仅代表该作者观点。郴房网仅提供信息发布平台。
商品房预售须取得《商品房预售许可证》,用户在购房时需慎重查验开发商的证件信息。本页面所提到房屋面积如无特别标示,均指建筑面积。如有新闻稿件和图片作品的内容、版权以及其它问题的,请及时通知我们,以采取适当措施。

湖南建投·东玺台

城东板块
5150元/平米
销售电话:4006607358,8004
楼盘地址:郴州市苏仙区郴州大道与观山大道交汇处
获取底价:专属顾问,享内部购房底价

团购报名

姓名:

手机:

户型:

面积:

楼盘:

获取底价

[湖南建投·东玺台]最新均价为5150元/㎡,请持续关注

您可以提交团购报名,享内部购房底价。

网友点评(0

登录后才能评论,去登录