月末截止!契税补贴倒计时,抢住长房正当时!


时间不等人,机会不等人!

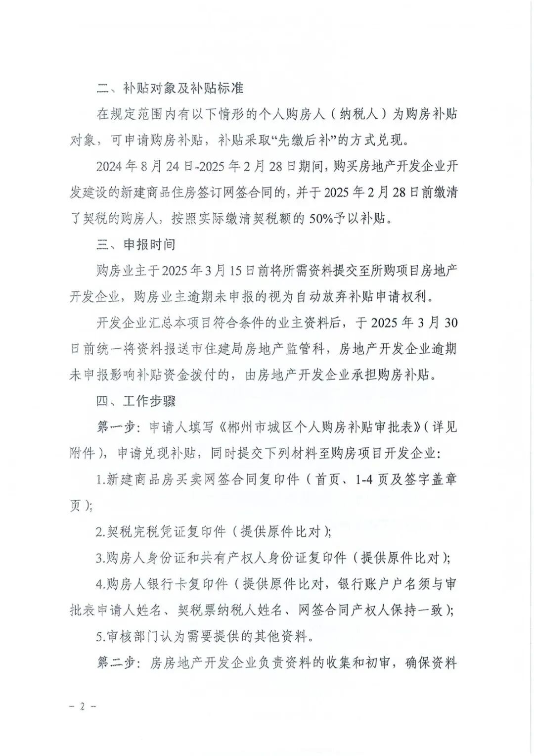
郴州契税补贴政策2月28日截止

最后倒计时,优惠不容错过!

契税补贴倒计时

抢住长房正当时






契税补贴政策即将到期

CHANFINE

图片


郴州市购房契税补贴时间为2024年8月24日-2025年2月28日,购房契税补贴政策只剩最后几天。如果你正好想在近期购置一套新房,那么可以抓住这波福利的尾巴!


以下为《郴州市城区2024年个人购房补贴操作细则》原文:

图片
图片
图片
图片
图片
图片

左右滑动查看更多





契税补贴50%,购房者能省多少?

CHANFINE

图片


假设购房人在2025年2月28日前购买了一套面积为167㎡、总价100万元的首套房,且签订了网签合同,并于2月底前缴清了契税。


图片

△图表引用自郴房网


那么,该套住房适用的契税税率为1.5%,需要缴纳的契税税额为100万元*1.5%=15000元。按契税补贴50%的比例计算,能申领到15000元*50%=7500元的契税补贴。





契税补贴具体如何申领?

CHANFINE

图片




01

补贴方式

先缴后补



02

申报时间

购房业主于2025年3月15日前将所需资料提交至所购项目房地产开发企业。房地产开发企业汇总本项目符合条件的业主资料后,于2025年3月30日前统一将资料报送市住建局房地产监管科。



03

业主需提交资料

①《郴州市城区个人购房补贴审批表》;

②新建商品房买卖网签合同复印件(首页、1-4页及签字盖章页)或新建商品房项目地下车位(库)买卖合同复印件;

③契税完税凭证复印件(提供原件比对);

④购房人身份证和共有产权人身份证复印件(提供原件比对);

⑤购房人银行卡复印件(提供原件比对,银行账户户名须与审批表申请人姓名、契税票纳税人姓名、网签合同产权人保持一致);

⑥审核部门认为需要提供的其他资料。




契税补贴倒计时·抢住长房正当时



长房金宸府建面约107-167㎡国企现房正火爆热销中,集“国企品牌、城东双政芯地段、现房品质、精致园林景观、品牌物业、超高性价比”于一身,实现业主安居理想!


图片

图片

图片

▲长房金宸府实景图


助力契税减半·国企特惠购



长房金宸府助力契税补贴,特推出8套特价房,不仅有中间好楼层还有爆款四房!更有钜惠五重礼美好超级加倍,超高性价比,千万不要错过!


图片


图片


契税补贴倒计时
抢住长房正当时
惊爆特价房,现房超给利
置业正当时,好价正当燃


特别声明:本文来自郴房头条号自媒体“头条号”作者上传并发布,仅代表该作者观点。郴房网仅提供信息发布平台。
商品房预售须取得《商品房预售许可证》,用户在购房时需慎重查验开发商的证件信息。本页面所提到房屋面积如无特别标示,均指建筑面积。如有新闻稿件和图片作品的内容、版权以及其它问题的,请及时通知我们,以采取适当措施。

长房·金宸府

城东板块
3800元/平米
销售电话:4006607358,8076
楼盘地址:郴州市政务服务中心西侧(金海学校旁)
国企现房收官3888元/㎡起
获取底价:专属顾问,享内部购房底价

团购报名

姓名:

手机:

户型:

面积:

楼盘:

获取底价

[长房·金宸府]最新均价为3800元/㎡,请持续关注

您可以提交团购报名,享内部购房底价。

网友点评(0

登录后才能评论,去登录